世界早产儿日:关注早到的天使宝宝

为倡导人们更多关注早产儿的生存与发展,采取有效行动,降低早产导致的疾病与死亡风险,2011年由世界卫生组织呼吁,将每年11月17日设立为世界早产儿日。国家卫生健康委妇幼司在2016年将“有爱,有未来”设立为世界早产儿日中文永恒主题,旨在呼吁全社会关爱早产儿及其家庭,提高早产儿生命质量,促进母婴健康。

2024年世界早产儿日宣传口号为“有爱,有未来——早产宝宝更需要肌肤接触”,强调肌肤接触对所有婴儿都有好处,尤其是早产/低出生体重及患病新生儿。肌肤接触应在婴儿出生后立即开始,有助于提高婴儿对抚摸和情感的感知,并在促进母乳喂养方面起着至关重要的作用。
新生命的诞生给无数家庭带来喜悦和希望,但有一群宝宝他们迫不及待地想要与爸爸妈妈见面,组织器官还没发育成熟便提前来到人间,这群“早到的天使”在医学上被称为早产儿宝宝。与足月儿相比较而言,他们的成长可能会相对艰辛一点,需要得到更多来自父母及社会层面的关注。让我们一起守护这群“早到的天使”。

早产儿分类
胎龄在37周以前出生的活产婴儿称早产儿或未成熟儿。
根据宝宝出生胎龄可分为:
①超早产儿:胎龄<28周;
②极早产儿:胎龄28~31周;
③中期早产儿:胎龄32~33周;
④晚期早产儿:胎龄34~36周。
低危早产儿
胎龄≥34周且出生体重≥2000克,无早期严重合并症及并发症、生后早期体重增长良好的早产儿。

高危早产儿
胎龄<34周或出生体重<2000克、存在早期严重合并症或并发症、生后早期喂养困难、体重增长缓慢等任何一种异常情况的早产儿。
早产儿的家庭护理
注意保暖
在日常的护理中,要重视宝宝的保温问题。冬天更应保障宝宝活动的区域范围内温度保持在22-26摄氏度,湿度在55%~65%之间;卧室每天开窗通风。给宝宝换尿不湿要尽量做到动作迅速,给宝宝洗澡,也要调高室内温度,尽量减少热量的散失。

预防感染
早产儿身体发育不成熟,因此要预防感染等风险的发生。居室应阳光充沛、通风透气、温湿度适宜。生活用品应经常消毒,做好日常的皮肤清洁,颈部、腋下、腹股沟、肘窝等皮肤皱褶处及会阴处要保持干燥。尽量减少日常亲朋好友对早产宝宝的探访,减少接触感染病原菌的机会。
婴儿抚触
有爱有未来,早产宝宝更需要肌肤接触,肌肤接触对所有婴儿都有好处,尤其是早产/低出生体重及患病新生儿。肌肤接触应在婴儿出生后立即开始,有助于提高婴儿对抚摸和情感的感知,并在促进母乳喂养方面起着至关重要的作用。此外,家庭日常护理中,父母亲可每日给予早产宝宝3次左右15分钟的抚触,以促进宝宝健康发展。

早产儿的健康管理
低危早产儿
建议出院后至矫正6月龄内每1-2个月随访1次,矫正7-12月龄内每2-3个月随访1次,矫正12月龄后至少每半年随访1次。根据随访结果酌情增减随访次数。
高危早产儿
建议出院后至矫正1月龄内每2周随访1次,矫正1-6月龄内每1个月随访1次,矫正7-12月龄内每2个月随访1次;矫正13-24月龄内,每3个月随访1次;矫正24月龄后每半年随访1次。根据随访结果酌情增减随访次数。矫正12月龄后,连续2次生长发育评估结果正常,可转为低危早产儿管理。
· 体格评估
监测早产儿体重、身长和头围,根据不同矫正年龄生长曲线图描绘生长速度与趋势,结合胎龄、体重及喂养对生长发育进行综合评价。矫正胎龄40周前采用Fenton曲线,矫正胎龄40周后采用WHO或中国儿童生长标准曲线。大于28周者校正至24月龄,小于28周者校正至36月龄。
· 营养干预
首选母乳喂养,持续喂养至少6月龄以上。按矫正年龄的体重<25百分位的适于胎龄早产儿及<10百分位的小于胎龄儿,采用强化母乳、早产儿配方奶或早产儿出院后配方奶喂养。食物转换:一般在校正4-6月龄开始逐渐引入泥糊状及固体食物。补充维生素D800-1000U/d,出生3个月后减量为400U/d,至少至2岁。早产儿贫血者,出院后持续补充铁剂2mg/kg.d,根据情况可补充至矫正年龄12月龄。酌情补充维生素A、钙、锌。

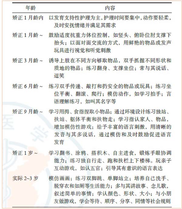
· 神经行为发育评估
早产儿作为一个特殊群体,他们的神经行为发育落后的发病几率明显高于正常足月儿。早期评估发现早产宝宝中枢神经系统发育的异常,可以早期对其实施干预,以减少残障的发生。医院家庭相结合,重视早期发展促进。

· 特殊检测
ROP筛查及定期随访,儿童眼病筛查,听力筛查,对先心病、髋关节发育不良、遗传代谢疾病定期监测。
来源:江苏省妇幼保健院
上一篇: 科普 | 了解艾滋病:基本事实与误解

